当前位置:首页 > 杏耀测速 >

杏耀注册建筑装饰石材基本分类、性能与可护理

石材的可护理性
我们从石材的上述物理、化学特性上看,天然石材和人造石材的物理、化学性能有一些是其它材料共有的,有些则是独有的。而这些独有的,杏耀娱乐测速网址则构成了石材可护理的最重要的条件。像颜色、花纹、质感、结构、材质等,而天然石材最主要的特性是天然性、不可再生性和高档石材的稀缺性,这促使对它的勘探成本、生产成本、装修成本、使用成本、维护成本、应用价值、观赏价值、艺术价值的提高,甚至具有收藏价值。这就促使人们对它的使用、保护、维护加以研究,以便尽量长期地使用石材,这就直接促使了对石材的事前预防、事后护理技术的出现,最终形成了石材护理业的市场需求,近而成为近年来装饰装修业、清洗保洁业的一个新工种——石材护理工的出现。
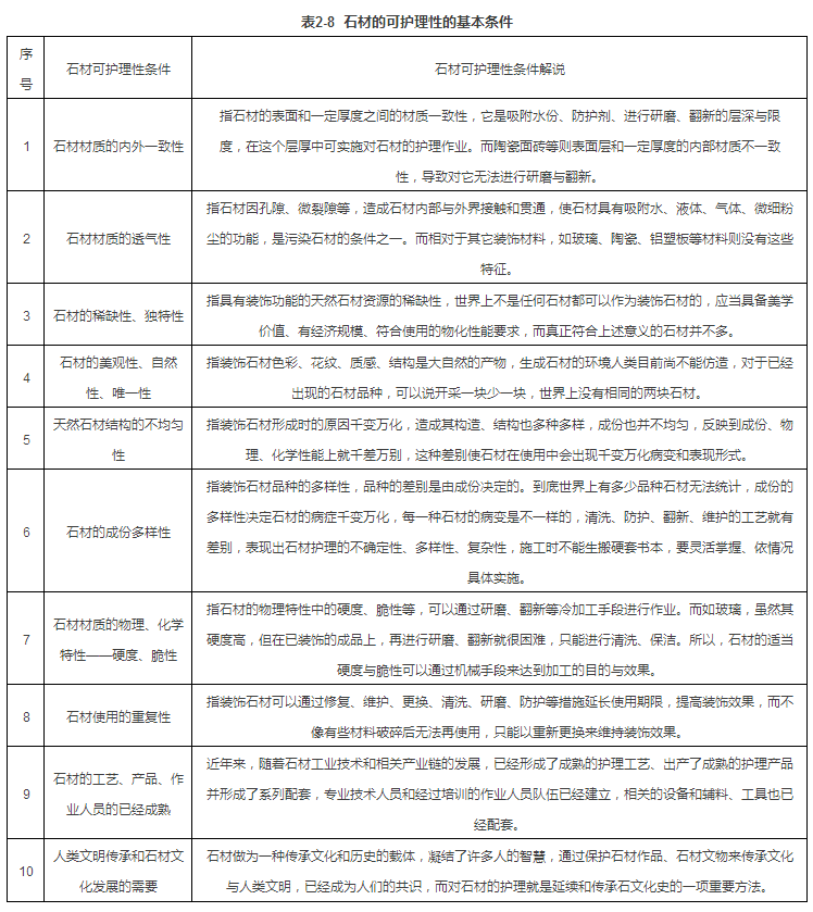
3.1 石材的可护理性的基本条件
石材的可护理性的基本条件见表2-8。



由此,我们可以看出石材作为一种装饰材料,对它的护理是基于应用、文化、技术、经济等多重因素考虑的,也具有多重必要性。狭义地讲,可以说石材护理是贯穿整个建筑装饰石材生产、加工、消费、维护、回收等产业链中的多个环节。是石材由粗放应用阶段向精细使用阶段发展的必然,是装饰石材业可持续发展的必然结果。石材不同于一些非金属建筑装饰材料,如玻璃、陶瓷、砖瓦等。一定意义上讲,凡经过人类对材料进行质变的建筑材料,如玻璃、陶瓷等,对它的处理只能算是保洁、清洁、清洗,根本算不上是护理,只有具有鲜活生命的物质才具有护理需要和必要,像活着的人、石材、木材。说到底,所谓石材的可护理性,其实就是对石材可清洗性、可防护性、可翻新性、可日常维护性。

3.2 石材可护理性的组成

3.2.1 石材的可清洗性
石材在自然界和人类使用中发生的各种污染,破坏了石材的使用性和美观性,这些后天发生的缺陷,以及由先天的原因及在后天质变发生的病变,可以通过对石材的表面处理来解决。而对于装饰石材来说,表面处理使用最多的方法是对石材的清洗,通过清洗解决石材表面大部分出现的病变。因而可以说清洗是解决石材表面污染最直接、最经济,最常用的方法。石材可清洗性有时也应归为石材的表面治理或处理。

3.2.2 石材的可防护性
石材防护是利用化学和物理的方法,对石材进行防护性保护,杏耀娱乐测速网址以使石材抵御外界因素对其进行的侵蚀破坏;消除石材自身产生的降低美观性的内外因素。
现代石材防护、养护技术是近几十年的事,在石材作为建筑材料上万年漫长的历史中,石材一直作为建筑的结构材料、基础材料,人们也并未有意识地对它进行防护。20世纪50年代起,人们开始追求的是石材自然花纹、韵味质感及返璞归真的美学感受,为了其装饰功能尽善尽美、永葆靓丽的光泽、花纹、色彩,防止被其他材料、自然环境破坏,人们就试图研究用各种方法来保护石材。包括物理、化学、生物的等手段,而化学方法可以说是最有效也是最经济的防护石材方法。
石材防护是随着人们偏爱天然石材自然美感而应运而生的。石材工业发达的国家,目前在石材使用前一般都进行防护,这样才能避免日后不必要的治理。现在国内已开始接受石材装修前须对石材进行防护的理念,并且在一些重要工程已身体力行。对石材定期清洗、防护也给予了必要的重视。由于近些年石材加工技术的提高,后修饰、美化石材的化工产品普及与应用,使得天然石材的品质更加优越。诸如表面致密度、光泽度、几何尺寸、吸水率、耐磨、硬度、耐酸、碱性等性能,在常人看几乎和玻璃质(如玻璃、微晶玻璃、铸石)、瓷质(陶瓷、釉面砖、通体砖)、金属质(铝塑板、钛合金)一样的石材,具备坚硬、密实、不透气、耐候的特征。
然而,天然石材与上述这些材料的本质区别恰恰就在于它是天生的多孔材料;而上面提到的则是后天工业化生产的无孔材料。由于天然石材的多孔性特征,决定它的极易吸收、吸附并沉积污染物。因易吸收污染物,如水性污染、油性污染、日用化学品、药品污染,饮食污染等,而破坏其天然美感。这种多孔透气的微观结构,在自然里的许多矿产都有,如其他非金属矿产,植物类等。因此,石材虽然外表坚硬,但仍免不了被侵蚀,这就为定期防护、维修、清洗后必须防护提供了必要前提。不同的石材,使用在不同的部位,接触外界污染条件均不同,比如,化学条件中的酸碱、化学药品等;物理条件的温度、压力、吸水率、热膨胀率、硬度、摩擦力、粗糙度等;自然条件的风化、日晒、水的干涉等等。这些都有极大的差别,提出的石材定期防护和维修后防护方法也就千变万化。
当然对石材的防护通常是指天然石材,对装饰石材中的人造合成石、水磨石、微晶玻璃等,由于在工业化生产中克服了天然石材的多孔性,其污染的程度大幅下降,一般只是进行表面清洁、研磨、翻新、抛光,使用前不须做更深层次的防护处理。

3.2.3 石材的可研磨、翻新性
石材研磨、翻新是指利用机械配以磨具对已使用、变形和有病症的石材表面进行磨削,或对新装饰的石材表面磨削,以获得整体平整表面的作业。以提高石材整体装饰效果,延长石材使用寿命为目的的一系列工作。
通过对石材的研磨、翻新可解决如下问题:粗磨阶段。也称研磨第一步,可将石材由于变形、铺装、加工等原因形成的剪口、高低不平面和在施工中造成的划痕等打磨平整,为后面的细磨、抛光、晶硬等工序创造条件。也可将已使用的石材通过粗磨去除旧表层,露出新鲜的、石材原有色彩面,为细磨打下基础,是使石材修旧如新的初步工艺或作业。细磨阶段,也称研磨第二步。通过细磨可将粗磨时的磨痕去除,进一步调整了研磨面的平整度,并为抛光作准备。抛光阶段,也称研磨第三步。通过抛光可在粗磨、细磨的基础上,采用抛光材料将石材饰面磨抛到高光效果,并为后面的结晶硬化处理作准备。结晶硬化阶段,也称研磨第四步或最后一步。结晶硬化处理是利用有机硅、高光剂等材料对石材表面抛磨,使石材饰面的表层具有增加光洁度、表面硬度、耐磨度、防滑度、抗污染的使用特点,并能修补石材表面的细小划痕和鸡爪纹,达到装饰装修最终效果。

3.2.4 石材可日常维护性

  • 关注微信

猜你喜欢