当前位置:首页 > 杏耀测速 >

石材整体研磨与结晶硬化


解释了建筑装饰石材整体研磨与结晶硬化的概念与意义;汇总了石材整体研磨与结晶硬化必须准备的条件;给出了石材整体研磨与结晶硬化一般工艺流程及操作;明确了石材整体研磨与结晶硬化质量验收指标与参数;列举出石材整体研磨与结晶硬化的实际操作案例。

1 建筑装饰石材整体研磨与结晶硬化的意义
1.1 建筑装饰石材整体研磨概念及意义
1.1.1 建筑装饰石材整体研磨,也简称石材整体研磨、石材翻新,杏耀娱乐测速网址是指用石材专用研磨机与研磨工具,对大面积地面石材进行现场磨削,以达到装饰设计要求的石材整体平整性、光泽度、装饰性。对于新铺装的石材地面工程来讲,石材整体研磨是在未使用前做的一次性现场全面研磨,是石材装饰装修工艺的一部分;对于已经装修使用过的旧石材地面来讲,石材整体研磨是为消除缺陷、病症、污染而进行的现场全面研磨,它起到去旧露新的作用——是石材护理工艺过程的一个步骤。装修过程中的整体研磨和装修后的整体研磨,两者的目的都是要去除石材表层,露出新鲜底层的目的、并磨平、磨光,以提高石材整体装饰效果。石材整体研磨后出现的新层面有时也称为石材翻新。所以,整体研磨有时也泛称石材整体研磨与翻新。
1.1.2石材整体研磨的意义
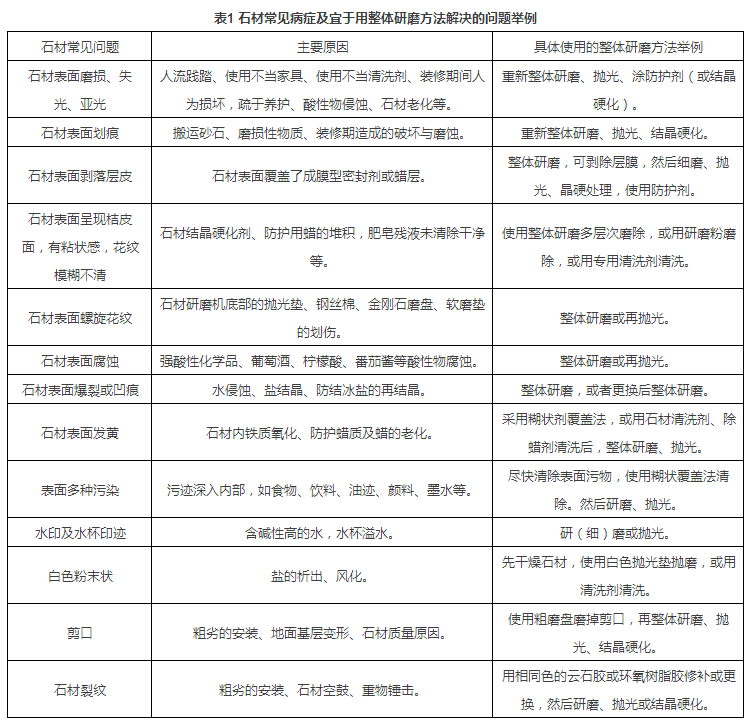
可使装饰石材的地面装饰向薄板化方向发展,有利于节约使用资源。可提高整个装修工程的质量,使板材接缝尽量缩小、整体平整、美观、光亮,整体装饰效果更好;解决了地面石材大规格板材装修后变形的难题;修整了装修后石材之间剪口差,多种材料装修后相互之间相互不平整问题;还可对石材以外的其他非金属材料进行研磨、翻新、改造,从而获得理想的装饰整体平面。对已装饰的石材经反复、多次的整体研磨,可延长使用周期。对其他石材文物制品进行修复、修整和改造,有利于保护石文化制品。对于石材使用一段时间后出现的诸多问题,如失去光泽、出现亚光、污染痕迹、凹坑划痕等,可通过大面积全面整体研磨,克服缺陷,举例见表1,使石材回归本来的光泽、花纹、质感、平整度等。该工艺施工较安全,并不使用过多的化学品,就可以达到显现新石材面的效果。作业中不产生过多的废泥浆和残留物,因而减少了因装修带来的环境影响等,杏耀娱乐测速网址体现了社会和经济的双重效益。
1.2 建筑装饰石材结晶硬化概念及意义
1.2.1 建筑装饰石材结晶硬化概念
建筑装饰石材结晶硬化是指对平整的石材地面通过使用化学结晶材料的喷洒,再用专用研磨机对表面整体揉磨,使结晶剂中的成分与石材表面发生微弱化学反映,在石材表面生成晶硬层,并经多次反复精细揉磨,最终形成光洁、平整,并形成有一定硬度表层物质的作业过程。
1.2.2石材结晶硬化的意义
石材结晶硬化因为可以解决装饰石材安装、使用、维护中许多问题,故有实际应用意义,其可解决的问题见表1。

  • 关注微信

猜你喜欢